黄色漫画

学术动态
International Journal of Biological Macromolecules | 黄色漫画 朱咏华教授团队与湖南省植物保护研究所谭新球研究员团队合作研究揭示铁稳态所需的CFEM蛋白CgCsa调节辣椒胶孢炭疽菌的生长发育和致病性的机理研究
2024年06月25日    查看次

胶孢炭疽菌(Colletotrichum gloeosporioides)是一种半活体营养子囊菌,可引起辣椒、大豆、草莓和苹果等作物炭疽病的发生,导致减产或者绝收。辣椒是我国重要的蔬菜作物,其生产过程中经常遭受炭疽病菌等有害病原微生物胁迫,严重威胁其产业可持续发展。目前主要采取的化学农药防治和抗性品种选育,仍不能解决辣椒产区炭疽病频发的问题。铁是病原菌生存和毒力形成所必需的元素,因此可通过耗竭病原菌所需的的铁元素,达到控制植物真菌病害的目的。真菌分泌的CFEM(Common in several Fungal Extracellular Membrane)蛋白在真菌中具有多种生物学功能,包括参与病原真菌中铁的调节。前期研究发现C. gloeosporioidesCFEM效应蛋白在侵染辣椒不同阶段表达量有所不同,然而,在真菌侵染植物的致病过程中,CFEM效应蛋白与铁稳态之间的关系还尚不清楚。

2024年6月18日, 黄色漫画 朱咏华教授团队与湖南省植物保护研究所谭新球研究员团队合作在中科院一区TOP期刊International Journal of Biological Macromolecules (IF: 8.2)发表题为“The new CFEM protein CgCsa required for Fe3+ homeostasis regulates the growth, development, and pathogenicity of Colletotrichum gloeosporioides”的研究论文。该研究首次揭示CFEM效应蛋白CgCsa在C. gloeosporioides的致病性、细胞壁和细胞膜的完整性以及生长发育中起着关键作用,并且CFEM效应蛋白能够结合铁,维持C. gloeosporioides的铁稳态,动态调控病原菌生长和致病过程。

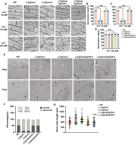
通过基因敲除、回补以及生物学表型分析,发现CgCsa的缺失导致C. gloeosporioides菌丝分生孢子产量降低、细胞壁和细胞膜完整性受到破坏、极性生长受阻、分生孢子萌发延迟和附着胞异常且芽管变长,这些共同导致了CgCsa缺失突变体(ΔCgCsa)致病性下降,而CgCsa 回补体(ΔCgCsa/CgCSA)的生物学表型均与野生型(WT)一致。此外,研究发现与WT和ΔCgCsa/CgCSA相比,ΔCgCsa铁转运相关基因的表达量下调,且在培养基中添加Fe3+可部分恢复ΔCgCsa的生物学功能。进一步通过分子对接,普鲁士蓝染色以及利用电感耦合等离子体发射光谱仪测定菌丝体内铁含量,证明CgCsa蛋白能够与Fe3+结合。综上所述,CgCsa是调控真菌生长发育和致病性的重要蛋白质。其中一个重要机制是 CgCsa具有结合铁的能力,并能维持C. gloeosporioides的铁稳态。这项研究为控制植物真菌病害提供了新的见解,即可通过耗竭真菌所需的微量元素来控制真菌病害,同时为开发CgCsa蛋白作为控制真菌病害的新靶标提供理论依据。

                        图3 CgCsa参与C. gloeosporioides分生孢子的萌发、附着孢和侵染钉的形成

                                   图5 CgCsa是C. gloeosporioides完全毒力所必须的

                                                 附图3CgCsa能够与Fe3+结合

黄色漫画 博士刘思珍和博士后卜志刚为本论文的共同第一作者, 黄色漫画 朱咏华教授和湖南省植物保护研究所谭新球研究员为本论文的共同通讯作者。该研究得到国家自然科学基金、湖南省重点研发计划和湖南省自然科学基金项目的资助。

黄色漫画 朱咏华教授团队长期从事农业功能微生物学研究,主持国家自然科学基金、重大专项子项目等课题20余项。该团队先后在在Nature Communications、Journal of Hazardous Materials、Journal of Cleaner Production、mBio、Science of theTotalEnvironment、Journal ofAgricultural andFoodChemistry、CropJournal等权威学术期刊上发表50余篇高水平研究论文,获授权国家发明专利10项,转化企业应用4项。

湖南省植物保护研究所谭新球研究员团队长期从事农作物病虫害综合防控研究,主要研究方向为主要农作物病原真菌致病机理(主要为辣椒胶孢炭疽菌)、有益农用微生物生防资源挖掘与功能基因应用和植物营养免疫调控病害新型防控技术。在植物病害致病机理与新型防控技术方面获得重要进展,相关研究成果获湖南省科技进步一等奖1项、二等奖4项、三等奖1项;申请发明专利10项,授权发明专利6项;参与研发物化产品获农业部微生物肥料登记证4个、微生物农药登记证2个;发表研究论文40多篇,其中SCI论文20多篇;制定湖南省地方标准6项。

此论文链接://doi.org/10.1016/j.ijbiomac.2024.133216